礼易号
  • 首页
  • 礼易科技
  • 山西新闻
  • 端游攻略
  • 生活问答
  • 汽车维保
首页 汽车维保
  • 【黄冈各地区最新疫情,黄冈各地区最新疫情通报】

    【黄冈各地区最新疫情,黄冈各地区最新疫情通报】

    汽车维保 •2026-03-02

    广州提醒有佛山成都六安黄冈等13地旅居史的人员请报备 〖壹〗、022年3月29日广州疾控提醒:自3月9日以来有四川省成都市,3月13日以来有广东省佛山市等13地旅居史的来(返)穗人员需主动报备,并接受...

    黄冈各地区最新疫情
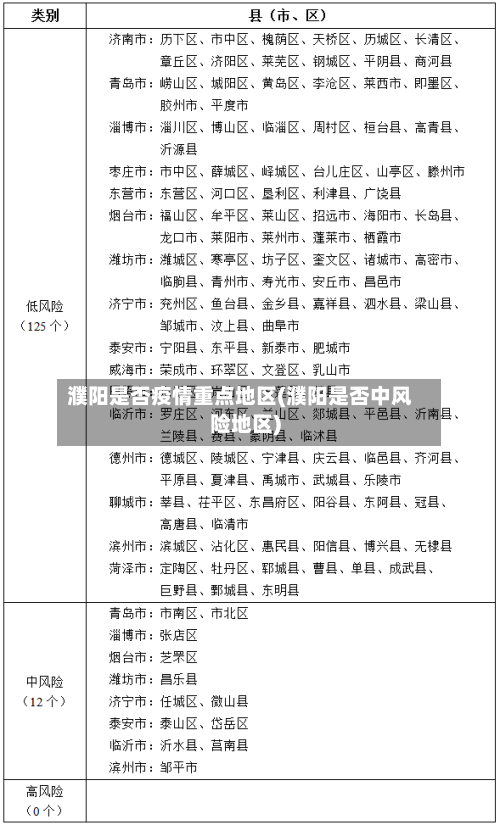
  • 濮阳是否疫情重点地区(濮阳是否中风险地区)

    濮阳是否疫情重点地区(濮阳是否中风险地区)

    汽车维保 •2026-03-02

    河南濮阳属于什么风险区? 〖壹〗、濮阳市近来属于低风险区。风险等级动态调整:河南省的风险等级会根据疫情形势进行动态调整,濮阳市的风险等级也可能随之变化。因此,要获取濮阳市最新的风险等级信息,需关注官方...

    濮阳是不是疫情重点地区
  • 【定西各地区疫情情况如何,定西市最新疫情】

    【定西各地区疫情情况如何,定西市最新疫情】

    汽车维保 •2026-03-02

    定西市安定区内官有疫情吗 〖壹〗、没有。安定区,取“安宁稳定”之意,隶属于甘肃省定西市。截止到2022年9月22日,定西市安定区已经被规划为低风险地区,没有疫情,但居民出行仍需做好防护措施,出门佩戴口...

    定西各地区疫情情况如何
  • 长治市有哪些地区有疫情/长治是疫区吗

    长治市有哪些地区有疫情/长治是疫区吗

    汽车维保 •2026-03-02

    长治市紫坊村什么时候解封 〖壹〗、经官方资料查询长治市紫坊村截止2022年4月13日零时解封。长治市紫坊村自解封以来一直都处于安全无风险的地方,县领导对于紫坊村的疫情管控比较严格,紫坊村累计确诊一例,...

    长治市有哪些地区有疫情
  • 南昌疫情出现地区风险/南昌出现疫情区域

    南昌疫情出现地区风险/南昌出现疫情区域

    汽车维保 •2026-03-02

    11月22日起南昌经开区划定4处高风险区(南昌高风险区域最新)_百度... 现将有关事项通告如下:高风险区域:将玉屏东大街777号、金丰社区铃拖公寓112号、深世界综合物流港和新城悦隽时代小区划为高风...

    南昌疫情出现地区风险
  • 全国疫情地区一览表图/全国疫情地图最新情况查询

    全国疫情地区一览表图/全国疫情地图最新情况查询

    汽车维保 •2026-03-02

    2022年河南哪些地方有疫情? 〖壹〗、信阳市:9月-10月出现零星病例,潢川县、固始县等加强社会面管控,倡导非必要不离县。其他城市:洛阳、南阳、周口、驻马店等地在2022年不同时间点均报告过本土病例...

    全国疫情地区一览表图
  • 【九江地区疫情疑似病例,九江疫情紧急通知】

    【九江地区疫情疑似病例,九江疫情紧急通知】

    汽车维保 •2026-03-02

    2020庐山什么时候恢复开门和门票免费信息 庐山景区于2020年2月20日恢复开放,门票免费信息如下:恢复开放时间:庐山风景名胜区于2020年2月20日宣布逐步开放,首批恢复对外开放的是白鹿洞书院景区...

    九江地区疫情疑似病例
  • 疫情地区租车可以退款么/疫情期间租车可以退吗

    疫情地区租车可以退款么/疫情期间租车可以退吗

    汽车维保 •2026-03-02

    2019年有疫情原因租租车租金国家是怎么规定的 〖壹〗、规定疫情封城期间不用给租金。在租车的时候都要签合同,合同法中有一项不可抗力。不可抗力是指不能预见、不能避免并不能克服的客观情况无法如期履行合同,...

    疫情地区租车可以退款么
  • 【深圳部分疫情地区,深圳疫区分布图】

    【深圳部分疫情地区,深圳疫区分布图】

    汽车维保 •2026-03-02

    深圳那个地方有疫情 〖壹〗、月26日0 - 14时,深圳新增11例病例,具体信息如下:病例发现方式:3例在集中隔离观察的密接人员中发现,7例在重点区域核酸筛查中发现,1例在重点人群核酸筛查中发现。病例...

    深圳部分疫情地区
  • 【铜陵疫情确诊地区分布图,铜陵的疫情】

    【铜陵疫情确诊地区分布图,铜陵的疫情】

    汽车维保 •2026-03-02

    铜陵疫情峰值时间 022年12月下旬。铜陵疫情高峰期在2022年12月下旬开始,新冠疫情全称即新型冠状病毒肺炎。新冠疫情是由新型冠状病毒引发的新型冠状病毒肺炎,新型冠状病毒借助经过多种传播途径在易感人...

    铜陵疫情确诊地区分布图
  • 首页
  • 上一页
  • 66
  • 67
  • 68
  • 69
  • 70
  • 71
  • 72
  • 73
  • 74
  • 75
  • 下一页
  • 尾页

最近发表

  • 疫情零管控地区/零疫情不等于零风险
  • 重庆市内疫情高风险地区(重庆市内疫情高风险地区查询)
  • 汤原县疫情风险地区等级/汤原县疫情风险地区等级最新
  • 全国疫情风险地区有哪些(全国疫情风险地区有哪些城市)
  • 邯郸地区疫情怎么样(邯郸的疫情严重吗?)
  • 疫情地区商家怎么发货(疫情地区商家怎么发货给买家)
  • 昆明有滨水地区嘛最近有疫情吗(昆明哪些地方被水淹了)
  • 【澄迈疫情防控地区,澄迈县防疫政策】
  • 山东哪些地区疫情严重了(山东哪个地方有疫情严重吗?)
  • 合肥最新疫情发生地区/合肥最新疫情通告

热门文章

  • 【各大地区疫情结束时间表,全国疫情结束时间倒计时】2026-03-02
  • 疫情真实存在的国家和地区(疫情真实情况曝光!全世界都倒吸一口冷气)2026-02-28
  • 【疫情感染地区时间轴,疫情感染城市顺序】2026-03-01
  • 无疫情地区车辆限行规定(疫情期间不限行)2026-03-02
  • 深圳地区疫情政策查询官方网站/深圳市疫区2026-03-01
  • 【西藏地区疫情最新消息,西藏地区疫情最新消息数据】2026-03-01
  • 猪瘟在哪几个地区有疫情/猪瘟疫情最新三个省2026-03-01
  • 阿里地区普兰县疫情通报(阿里普兰县有多少人口)2026-03-04

© 2026 礼易号 京ICP备1111040123号-1