【梧州地区疫情最新消息,梧州市最新疫情防控措施】

南城 5 2026-03-19 04:36:10

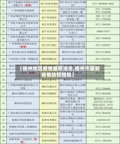
注意!这些地区22卫生资格证书暂缓派送!其他地区陆续发放!

022年卫生资格证书暂缓派送地区为内蒙古、河北 、广东、福建、河南 、重庆 、宁夏、青海、新疆 、兵团、西藏 ,其他地区证书已运抵机构并陆续发放,今日新增发放地为南宁市、梧州市 、南京市江宁区、东营市、德州市 、潍坊市、宜宾市 。

【梧州地区疫情最新消息,梧州市最新疫情防控措施】-第1张图片

达到南疆四地州地州级合格标准(40分)且工作单位在南疆四地州的,发放自治区卫生专业技术资格证书(南疆级) ,考试合格证明和资格证书在南疆四地州范围内注册和使用。

【梧州地区疫情最新消息,梧州市最新疫情防控措施】-第2张图片

四川省:自2024年1月起 ,基层卫生专业技术资格、三州护士执业资格和卫生人才评价考试等资格证书,实行电子证书下载和资格信息验证,不再发放纸质证书(证明)。安徽省:从2024年起 ,推行电子证书,原则上不再发放纸质证书,电子证书与纸质证书具有同等效力 。

【梧州地区疫情最新消息,梧州市最新疫情防控措施】-第3张图片

广西梧州疫情严重吗

不严重 。截止到2022年10月12日据梧州疫情防控工作报告查询显示 ,梧州新增新冠肺炎患者0例,是我国低风险地区,疫情不严重。疫情防控工作形势严峻 ,居民出行应做好防护措施,减少人员聚集。

不严重 。通过查询疫情最新消息显示,截止到2022年10月12日 ,梧州属于常态化管理,不是中高风险区,所以不严重。疫情期间日常要继续保持良好的个人卫生防护习惯 ,坚持防疫的“三件套”(佩戴口罩 、保持社交距离、注意个人卫生)。

通过查询相关资料显示 ,梧州不是中风险地区 。因为根据2022年9月28日广西法制日报报道,广西疫情最新通报是:截止2022年9月28日,梧州“9·5 ”疫情已经得到有效控制 ,梧州市新冠肺炎疫情防控指挥部办公室划分梧州市为低风险区。

梧州现在是低风险地区,按照防疫要求,只要核酸正常 ,行程码正常,绿码。

梧州封城了吗

梧州9月5日发现疫情,也没有全部封城 ,只是封闭了有问题的小区 。15号已经恢复正常了。

通过查询相关资料显示,今日广西梧州没有封城。今天是2022年9月29日,广西梧州并没有任何官方发布消息说要封城 。所以今日广西梧州没有封城。

通过查询相关资料显示 ,广西梧州没有封城。截止到2022年9月28日广西梧州是没有封城的,建议是非必要不离梧,确实要离开梧州的必须在完成三天两检后 ,持24小时内核酸检测阴性证明和健码绿码就可以离开 ,并没有封城 。

不是 。通过查询相关资料显示,截止到2022年9月22日,梧州属于低风险地区 ,封城不是真的,梧州也没有限制外地车牌入城,并且回到梧州的人不用隔离 ,只需要佩戴口罩,并出示健康码即可。

没有。据资料显示梧州2022年9月5日发现疫情,封闭了有问题的小区 ,15号已经恢复正常,截至2022年9月29日城市正常运行 。梧州,广西壮族自治区辖地级市。位于广西东部 ,地处西江黄金水道,扼浔江、桂江 、西江总汇,自古被称作三江总汇。

广西哪些地方没有疫情

〖壹〗 、截至2021年4月 ,有:黑龙江省:伊春 。吉林省:白山、白城。辽宁省:抚顺。山东省:东营 。广东省:云浮。海南省:三沙。甘肃省:酒泉、嘉峪关 、武威 。青海省:海东。西藏自治区:日喀则、昌都、林芝 、山南、那曲。广西壮族自治区:崇左 。新疆维吾尔自治区:哈密、克拉玛依 。

〖贰〗 、广西的贵港市和梧州市没有疫情。根据广西最新发布的疫情通知显示 ,截止2022年12月10日,贵港市和梧州市当日数据报告无新增病例,这两个地级市 ,已经暂时实现了数据的清零。

〖叁〗、广西南宁青秀区、兴宁区 、江南区、西乡塘区、良庆区 、邕宁区 、武鸣区、横州市没有疫情 。通过查询相关公开信息显示截止于2022年12月17日,广西南宁地区防疫防控情况常态化管理,防疫管控措施要求是不查核酸。不查健康码 ,不需落地检,南宁不再对跨地区流动人员查验核酸检测阴性证明和健康码,不再开展落地检。

上一篇:【广州最新疫情情况地区分布,广州最新疫情地方】
下一篇:坐飞机中转路过疫情地区(转机路过中风险地区)
相关文章

 发表评论

暂时没有评论,来抢沙发吧~